
7月26日-8月11日,由深圳大学心理健康教育与咨询中心主办的《被讨厌的勇气》线上读书活动顺利举办。
本次活动由专职心理咨询师蔡洁钒老师和宣教组助理林明萍、王语带领。为促进同学们从思维认知向行为改变转化,本次读书会在每个章节都加入了心理小练习。
为期10天的阅读与练习,同学们通过自主阅读、打卡分享、讨论困惑与练习体验,逐渐对如何改善人际关系,如何获得幸福,又如何鼓起被讨厌的勇气去面对他人有了更深的见解。本次活动共有63名同学参与,总体平均满意度为8.95分。
01 读书感悟
📖这次的阅读,我印象最深刻的就是自我接纳、他者信赖和他者贡献,还有人生的意义。以前总是不知怎么处理人际关系,索性直接对稍有不适的人置之门外,这对我无意中也造成了不好的影响。经过这次的阅读和练习,我直视了自己的态度,可以更好地区分我的课题和他人的课题!
📖阿德勒心理学实际上颠覆了我过去的价值观和思想,我收获了很多,比如以目的论为重点,不要过分地在意因果论;又比如课题分离,不能干涉别人的主题,也不应该让别人干涉自己的主题;还比如要多注重自己的感受,我们没有那么多观众;还比如人生的意义是自己赋予自己的;又比如我们的价值其实在于为他人做贡献而幸福;同时,我们要活在此时此刻,我们活的是现实性的人生,不断地跳舞,享受此时此刻,结果也不会差。
📖这本书给我提供了待人处事的新方法,让我对人际关系有了新的见解。书本的第一章提到世界很简单,当时我不理解,阅读完后我深刻领悟到其内涵,结合阅读练习,在生活中我也有意识地去做“减法”,人际关系的烦恼真的少了挺多,对待人际关系冲突时我也更加平和。

📖“做好自己,活在当下。”从今天的每一天起,我希望做好每天该做的计划,主要将注意力集中于眼下的事,把每一天都过好,每一天都是新的开始,在每一晚睡前都能感慨今天是充实的一天。我想,在最后,我们跳到哪一个舞台也是不会让我们失望的。
📖我学会了课题分离,认识自己的人生课题与他人无关,缓解了我的焦虑。我学会了建立横向关系,从表扬同伴到鼓励同伴。我学会了接纳自己,接纳不完美,也能追求自我完善。勇气,是做自己的勇气,是信赖他人的勇气,这份勇气将伴随我继续探索自我,继续成长。
📖收获满满,自己每天都有坚持打卡,每每阅读之后写下自己的感想,同时还能在阅读圈里面看到别人的感想,就会有新的收获。小练习也很有意思,自己不仅可以进一步的理解这本书的内容,同时还能让自己将学到的知识应用于现实生活。看到自己写下的内容,自己也会愈加清醒,了解到自己的真实想法以及知道如何取解决一些自己之前没法解决的事情。这本书很有阅读意义,参加此次活动很开心!

02 练习感悟
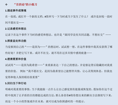
练习1:目的论

📖跟随者目的论的练习指导语,整理了自己的思绪,这个过程也是让我平静下来的过程。由此,我能更加清楚我接下来应该怎么做,并且缓解我的焦虑和难受。
📖封校期间不愿去图书馆学习,但人不能永远像一根紧绷的弹簧,否则迟早会崩坏,且我已经积蓄了足够的精力,准备好用最棒的状态回归正常的学习中去!散漫了一个月的负罪感没有了,现在是精神饱满斗志昂扬的状态。
练习2:⾃卑背后的⼈际关系⽬的

📖我想让自己成为一个情绪稳定的人,但是也要意识到这是一件可以后天锻炼的事。当我遇见的事情越多,经验越丰富,遇事就不容易慌张,可以给出更好的解决办法。事情总是一步一步慢慢来的。
📖做一个不干涉别人课题,也不要让自己的课题被他人轻易干涉的人,这不是切断人际关系,反而是人际关系的开端。真正的自由来源于不害怕被他人讨厌。
练习3:课题分离

📖这次课题分离练习除了让我更好地理解这个概念,同时也体会到“课题分离”确实能让自己在人际交往中的负担减少。也意识到自己会有干涉他人课题的行为,甚至是将自己的想法强加在他人身上。这样就会使自己就过于强势,事后也会对自己的行为感到不满。经过这次的练习,为我处理人际关系提供了新的思路。
📖我能控制自己对别人的态度和方式以及我自己对自己的看法。不能控制别人的态度和对待我的方式,以及别人对我的看法。学会设立边界,懂得拒绝。适当地提出合作,不要总想着一个人担着和讨好别人。
📖在这本书中印象最深刻并且也正在运用到的是课题分离这个方法,结合小练习中对自己正面积极因素的发现,让自己不至于在很多情境下只能依靠责骂和怪罪自己来收场,使得自己可以尽快从胡思乱想中抽身而出,在困境中发现尚存的美好之处,也有勇气去继续面对生活。很感谢这本书,很感谢组织这次阅读活动,感恩。
练习4:建立横向关系共同体

📖“横向关系”为我看待双方关系提供了新的视角,同时经过反思也意识到自己存在自我意识过剩的问题,有时是自己主导将横向关系变成纵向关系。
📖这次的练习强化了我对建立横向关系的意识,和以鼓励代替表扬的平等沟通方式。
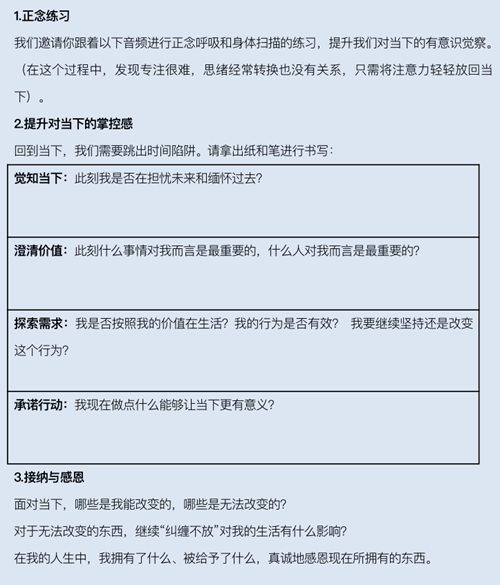
练习5:活在当下

📖练习完感觉很轻松,带着释怀。原来我拥有,被给予了这么多东西,我却忘了去感谢它们。
📖在正念练习后,我感觉全身紧绷的肌肉放松了下来,身体极度舒适。今天的接纳与感恩让我很幸福,果然感恩的力量是很温暖和让人愉悦的,原来我拥有这么多东西,我是如此幸福地活在这个世界上绽放着属于自己的光彩!
尼采说,每⼀个不曾起舞的日子,都是对⽣命的辜负。当我们不再以别⼈的评价与批评为准则⽣活,不沉浸于过去、担忧未来,只是简单地活在当下,便能够享受⼈⽣。与你共勉!