期末来临,我们的头脑可能会出现这样的声音:
“感觉自己在考试前学不完了”
“复习时好难集中精神”
“要学的东西太难了,我一点也看不懂”

相信每个人都经历过考试焦虑,在这种情况下,简单地告诉自己不要焦虑几乎不起作用,因为情绪是无法控制的。相反,如果我们理解并接纳(焦虑)情绪,将有效地帮助我们开启有效行动。如果正在阅读这篇文章的你也经历着考试焦虑,不妨跟随我们一起看看以下的应对策略,或许能帮到你。
认识焦虑,接纳负向情绪
考试焦虑是指在应试情境刺激下受个人认识、评价等影响而产生的心理反应状态,个体可能感觉到生理或心理的不适。生理上的不适感通常表现在心跳加快、失眠多梦、莫名疼痛、胃肠不适、注意力分散等;心理上的不适感常表现为焦躁、紧张、恐慌、担心和回避等。

事实上,焦虑是正常且普遍的情绪反应,当我们越想抛弃焦虑时,它越如影随形。心理学家耶克斯(Yerkes)和多德森(Dodson)认为,维持适当的、中等的焦虑水平能促进实际水平的发挥。接纳焦虑情绪的存在,理解它的信号,可以试着告诉自己:我很焦虑,意味着我在乎这次考试,我需要为此调整身心状态,做出更细致充分的准备应对挑战。
积极自我对话,减少负向认知
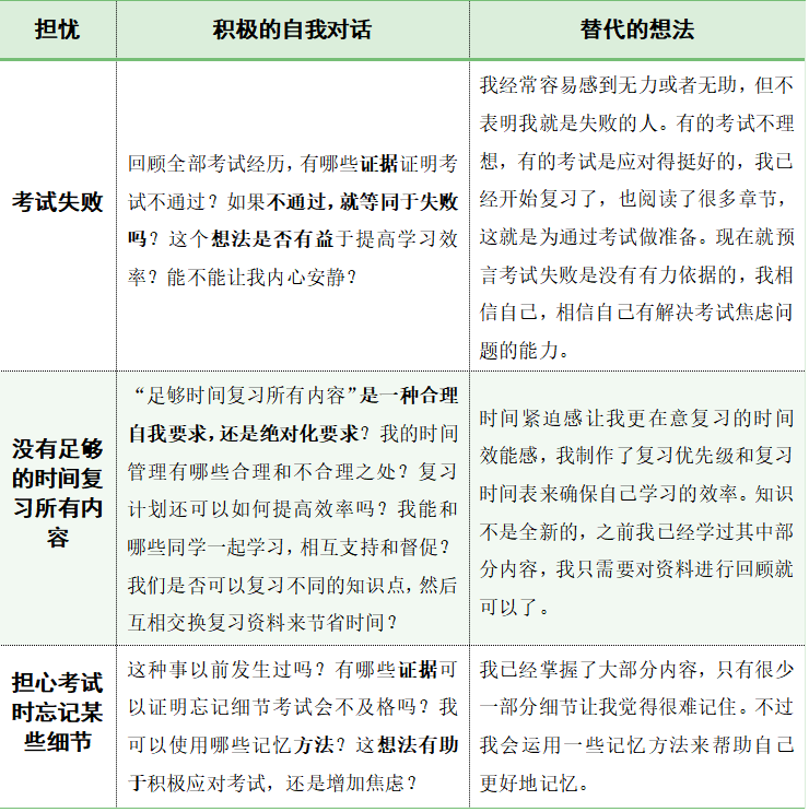
当我的头脑沉浸在关于考试的消极观念中,比如害怕失败、担心成绩不理想等时,我们会发现,慢慢地头脑里的声音会从考试转移到自己身上,尤其是形成了负向的自我认知,怀疑自己的能力,怀疑努力的意义。当你遇到这样的状况,我们可以采用“现实检验法”,给自己一点时间,进行积极自我对话。仔细梳理一下事实,澄清自己的担忧是否合理,有没有夸大或联想。你可以通过以下表格中的范例进行练习。

主动行动,增加掌控感
行动是缓解焦虑的最好办法。在考试前,根据考试科目,我们可以预留合适的时间来学习,并整理考试内容。
尝试使用一些学习软件或将手机开启免打扰模式,在规定时间内完成复习内容。充分计划,合理安排学习和休息的时间。当自己遇到难题时,你可以向同学和师长请教,或者加入学习互助小组。在考试前,了解题型以及考试形式,避免出现意外。当我们知道方法和路径,那焦虑会随着我们脚踏实地行动而一步步减轻。
调节呼吸,保持放松和专注
在考试期间,尽你所能的保持专注。如果发现在考试的中途自己开始变得焦虑,停下来,深呼吸,并重新集中注意力。记住要慢慢来,在考试中途可以检查你的手表来调整做题节奏。在考前,你也可以根据以下练习进行放松训练。

积极的自我暗示,接纳挫折感
如果你曾经历考试失利,不要紧张,提醒自己,一次失利不代表全部,我依然可以为下一次考试做好准备。试试在复习的时想象自己自信又清醒地进行考试吧,这可以帮助我们减轻焦虑,也可以帮助我们在现实生活中实现这一目标。当自己完成一门考试后,请花点时间放松一下,清理思绪,给自己一个休息的机会,好好关怀自己。
温柔小提醒:
人生的考试没有标准答案,没有任何一场考试比你的身心健康更重要,也没有任何一个考试能够决定你的价值。祝大家期末考试顺利!